北方水稻育种与栽培创新团队定制植物甾醇途径中间体标准品 揭示甾醇合成关键酶的差异化功能
近日,中国水稻研究所北方水稻育种与栽培创新团队植物代谢与合成生物学课题组在The Plant Journal上在线发表题为Unveiling the inequivalent biochemical functions of OsSMO2-1 and OsSMO2-2 in Rice Phytosterol Biosynthesis using a customized sterol standards mixture的研究论文。该论文采用合成生物学策略,以本氏烟草作为底盘,成功合成11个甾醇途径中间体并混合生成定制标准品,同时成功用于水稻芽期甾醇组学研究。该标准品混合库的创制,不仅有助于解析生物样品中甾醇组成及其生物学功能,也为开发基于生物合成的甾醇组学技术提供新思路。

植物甾醇是广泛分布于植物中的天然活性成分,参与植物生长、发育和繁殖等多种生理过程。同时,甾醇中间产物的异常积累也会显著影响植物的生长发育。因此,分析利用甾醇组学分析植物材料中的甾醇成分及其生物合成中间体至关重要。
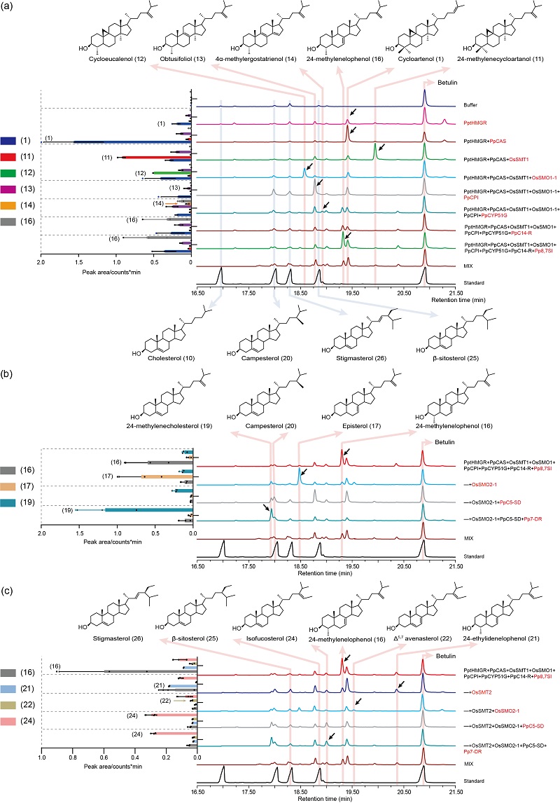
为了提升甾醇组学分析能力,该研究依据已报道解析的植物甾醇生物合成途径中酶的功能和生成甾醇中间体的顺序,利用合成生物学的手段,通过将本氏烟草与已验证的植物甾醇合酶共侵染来合成目标植物甾醇中间体,并通过气相色谱-质谱联用技术(GC-MS)来进行鉴定。最终,成功合成并鉴定到11种甾醇中间体化合物然后,将鉴定成功的甾醇中间体化合物进行混合,用GC-MS重新分析得到定制的包含11种甾醇中间体化合物的标准品混合物,并建立相应的标准谱库和特征离子库。

图1 利用烟草底盘合成11种植物甾醇中间体
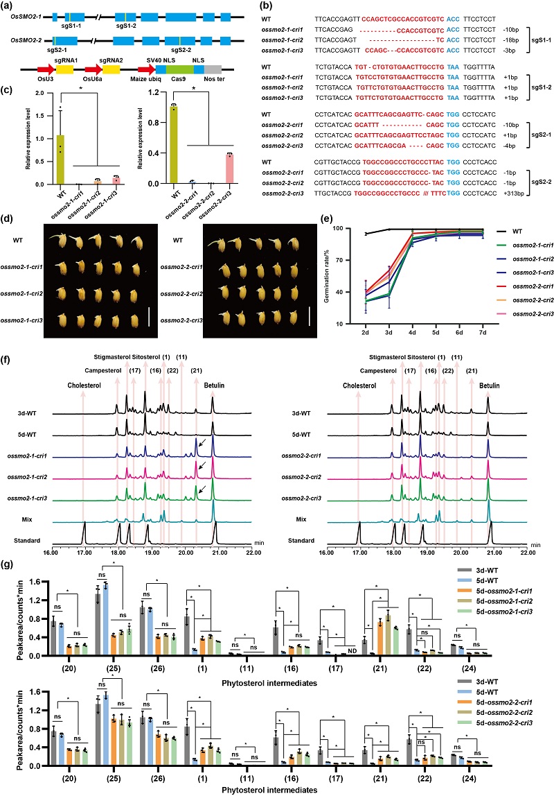
为验证所创制的甾醇中间体标准品混合物在植物甾醇组学中的应用价值,对水稻中挖掘到的植物甾醇合成关键酶——C-4甾醇甲基氧化酶Sterol Methyl Oxidase SMO2基因ossmo2-1和ossmo2-2的功能进行深入研究,利用CRISPR-Cas9技术分别构建了对应的突变体材料(ossmo2-1-cris和ossmo2-2-cris)。观察到ossmo2-cris相对于野生型的萌发速率都有所下降。在利用甾醇中间体标准品混合物对ossmo2-cris芽期的甾醇种类和含量进行定性和定量分析时,发现ossmo2-cris相对于野生型材料菜油甾醇,谷甾醇和豆甾醇含量均有所降低。同时,发现ossmo2-1-cris的突变体材料在豆甾醇和谷甾醇途径中的上游产物24-ethylidenelophenol (21)的积累量明显上升,下游产物Δ7 avenasterol (22)的积累量明显下降;而ossmo2-2-cris规律则完全不同。这表明ossmo2-1在谷甾醇和豆甾醇途径发挥更重要的作用,且ossmo2-1和ossmo2-2在甾醇生物合成途径具有不等价的生化功能。

图2 定制的甾醇标准品研究C-4甾醇甲基氧化酶的功能
该研究得到国家重点研发计划、国家自然科学基金、黑龙江省重点研发计划-创新平台、水稻生物育种全国重点实验室揭榜挂帅,兴安盟农牧科学院等项目的资助。水稻所客座博士研究生路娇娇为文章的第一作者,薛哲勇研究员为通讯作者,客座研究生张瑞雪参与了部分任务,南京大学卢山教授给予了重要的指导。
文章链接:https://doi.org/10.1111/tpj.70559
Copyright © 2003-2019 China National Rice Research Institute. 中国水稻研究所 版权所有
地址:杭州市富阳区水稻所路28号(邮政编码:311401)电话:+86 571 63370590
杭州市拱墅区体育场路359号(邮政编码:310006)
京ICP备10039560号-5 浙公网安备33010302000429号
技术支持:中国农业科学院农业信息研究所